首页
|
机构职能
|
政策法规
|
政务公开
|
党建工作
|
基地品牌
|
渔政执法
|
渔技推广
|
渔业资源
|
政策信息
|
网上调查
|
留言咨询
快速导航
国务院信息
友情链接
市政府
市宣传网
市人社局
市科技局
市农业局
市畜牧局
市林业局
市农机局
市科协
市法制办
市水利局
市环保局
市气象局
当前位置:
>
政策信息
>
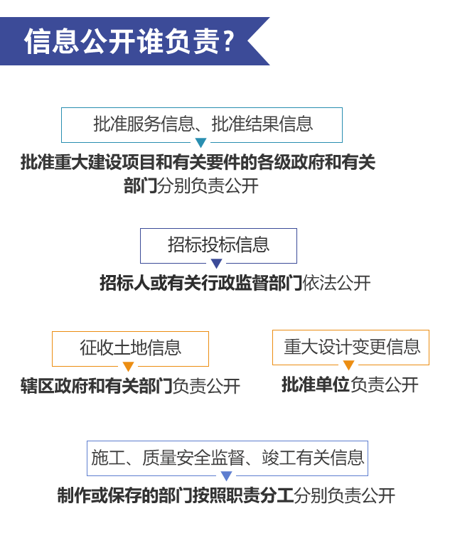
国办发文!重大建设项目批准和实施,信息要这样公开!
文件全文:
国务院办公厅关于推进重大建设项目批准和实施领域政府信息公开的意见
发布时间:2017-12-20 15:07
鲁ICP备09018230号-1水产品质量安全举报电话0539-8308625
鲁ICP备09018230号-1